Die von Lebensunternehmern selbst organisierte Gesellschaft
Was bedeutet der Begriff „Netzwerkkompetenz“?
Was steckt hinter dem Begriff „Netzwerkkompetenz“ und was bedeutet kompetent an Netzwerken teilnehmen ?

Was sind Netzwerke ?
Welche Möglichkeiten bieten die modernen IuK-Technologien für die konstruktive Zusammenarbeit im Rahmen von Netzwerken ?
Was bedeutet kompetent an Netzwerken teilnehmen ?
Was sind Netzwerke ?
Unter Netzwerken werden hier ganz allgemein Zusammenschlüsse von Menschen verstanden, die sich auf den Weg gemacht haben, durch ihre konstruktive Zusammenarbeit ein gemeinsames Ziel zu erreichen. Die konstruktive zwischenmenschliche Zusammenarbeit basiert dabei auf dem gemeinsamen Ziel und nicht darauf, daß sich die Netzwerkteilnehmer sympathisch finden.
Diese Netzwerke verfolgen das Ziel, die Ressourcen und Fähigkeiten von verschiedenen Personen und/oder Einzelgruppen, die am Netzwerk teilnehmen, zu bündeln, im besten Falle die Schwächen des einen durch die Stärken des anderen auszugleichen und so gemeinsam mehr zu erreichen. Im besten Falle deshalb, weil das nur gelingen kann, wenn die Netzwerkteilnehmer miteinander arbeiten und nicht gegeneinander, beispielsweise indem sie ihre Mitmenschen wegen ihrer Schwächen verurteilen oder noch schlimmer, aus niederen Beweggründen (Machterhalt, Neid,…) deren Stärken ausblenden.
Darüber hinaus soll das Netzwerk das Wissen aller Teilnehmer dem einzelnen zugänglich machen und umgekehrt. Der Leitgedanke dabei ist es: „Eigenes Wissen zur Verfügung zu stellen und gleichzeitig vom Know how des anderen profitieren – gemeinsam wissen wir mehr.“ In einem Netzwerk ist jeder konstruktive (logisch nachvollziehbare oder anhand von glaubwürdigen Quellen belegbare) Beitrag (Lösungsvorschläge, Testberichte, Antworten auf Fragen, Diskussionen, wichtige Erkenntnisse, Erfahrungsberichte, Bedienungsanleitungen für Werkzeuge (Programme), Kommentare, Ideen,…) von Bedeutung, egal, von wem der Beitrag stammt. Wertvoll ist nicht der Teilnehmer, der einen Titel hat oder, wie dies bei Hierarchien der Fall ist, ganz oben steht, sondern der, der nachweislich (an seinen Taten gemessen, beispielsweise an der Zahl und der Qualität seiner schriftlichen Beträge) zum Erreichen des gemeinsamen Ziels beiträgt.
Daß ein Beitrag sehr wertvoll ist, können alle Teilnehmer, die den Beitrag gelesen haben, über elektronische Bewertungssysteme bestätigen. Durch die gegenseitige Bewertung entstehen so auf demokratischem Wege transparente Bewertungsprofile für alle Netzwerk-Teilnehmer. Jeder kann dabei über ein Pseudonym auftreten, das aber im Zweifelsfall eindeutig mit der betreffenden Person in Zusammenhang gebracht werden kann.
Die Kommunikation ist für jeden, ob aktiver Teilnehmer oder passiver Beobachter, transparent, nichts wird hinter verschlossenen Türen diskutiert und entschieden. Die gesamte Kommunikation, die Bewertungen, alles wird elektronisch protokolliert und so archiviert, daß bestimmte Beiträge zu einem späteren Zeitpunkt im jeweiligen Zusammenhang via Internet schnell und gezielt wieder gefunden werden können. Diese Beiträge können natürlich nur schnell und gezielt abgerufen werden, wenn sie zuvor jemand geschrieben und leicht wieder auffindbar im Internet veröffentlicht hat. Noch sind es viel zu wenig, die sich an tiefgründigen Diskussionen, beispielsweise auch zur Änderung unserer Gesellschaft, beteiligen. Netzwerke und die Anonymität des Internets ermöglichen es, daß gemeinsam sinnvolle Lösungen erarbeitet werden können und die Entscheidung für die beste Lösung nicht mehr von Positionen, Sympathien oder vorteilhaften Beziehungen abhängt, sondern vom Glauben aller, durch einen entsprechenden Einsatz die bestmögliche Lösung zu finden und zu realisieren.
Welche Möglichkeiten bieten Netzwerke ?
Ein Netzwerk besteht also im Grunde aus einer größeren Anzahl von Menschen, die konstruktiv zusammenarbeiten, um ein gemeinsames Ziel zu erreichen.
Ohne die modernen Informations- und Kommunikationstechnologien stellen sich dabei zwei große Probleme:
- Da eine größere Anzahl von Menschen mit gleichen Zielen meistens mehr oder weniger weit voneinander entfernt wohnen, wissen sie häufig nicht, daß andere Menschen die gleichen Ziele haben wie sie selbst – sie können es nur vermuten.
- Wenn eine größere Anzahl von Menschen konstruktiv zusammenarbeiten möchte, um gemeinsame Ziele zu erreichen, dann ist das mit einem entsprechenden Kommunikationsaufwand verbunden, der auf dem traditionellen Postweg und via Telefon nur mit hohem Aufwand und bei entsprechend vielen Kommunikationspartnern gar nicht mehr zu bewältigen wäre.
Der Computer mit Internetzugang, mit dessen Hilfe sich grundsätzlich jeder an das weltweite Netzwerk „Internet“ anschließen und so die modernen Informations- und Kommunikationstechnologien nutzen kann, löst die vorher genannten Probleme. Räumliche Entfernungen zu Menschen mit gleichen Zielen und Überzeugungen sind nun kein Hindernis mehr, genauso wenig wie der zu leistende Kommunikationsaufwand.
Mit Hilfe einer geeigneten Internetplattform können Menschen vom Arbeitsplatz, von zuhause oder auch vom Internet-Cafe aus zu jeder Tages- und Nachtzeit konstruktiv zusammenarbeiten bzw. an den Diskussionen und Entscheidungen teilnehmen. Die Informationen, die wir im Rahmen der Diskussionen erhalten, und die Wege, die uns das Internet bietet, um schnell und gezielt Antworten auf noch offene Fragen zu finden, ermöglichen es, daß wir selbst und in konstruktiver Zusammenarbeit mit anderen das jeweils benötigte Wissen konstruieren können.
Die Zusammenarbeit im Rahmen von Netzwerken mit Hilfe der modernen Informations- und Kommunikationstechnologien bietet gegenüber der direkten Zusammenarbeit vor Ort, den großen Vorteil, daß sich Teilnehmer nicht jedes mal zeitlich und örtlich abstimmen müssen. Das bedeutet der Aufwand für die Organisation der Zusammenarbeit entfällt weitestgehend und somit bleibt mehr Zeit für das Wesentliche, nämlich die Inhalte. Für die Zusammenarbeit mit anderen spielen die Zeit und der Ort an dem sich die Teilnehmer befinden nur mehr eine untergeordnete Rolle – dieser Zugewinn an Freiheit bietet noch zahlreiche bisher nicht oder nur ungenügend genutzte Möglichkeiten sich zu Netzwerken (z. B. Franchise-Systemen oder virtuellen Unternehmen) zusammen zu schließen um etwas sinnvolles zu tun.
Im Rahmen von Netzwerken können wir beispielsweise:
- innovative Produkte und Dienste realisieren, zu denen ein Einzelner nicht in der Lage wäre
- ungewöhnlich Ideen gemeinsam mit anderen ausprobieren und umsetzen
- gemeinsam mit anderen etwas bewegen, was dem Einzelnen nicht gelingen kann, beispielsweise sich gegen politische oder wirtschaftliche Entscheidungen stellen, die den Wettbewerb der kleinen mit den großen Unternehmen behindern
- komplexe Produkte und Dienstleistungen, die vielfältige Problemlösungskompetenzen erfordern, aus einer Hand anbietenWenn viele Einzelne an einem Strang ziehen, können sie in einer echten Wettbewerbswirtschaft (nicht Beziehungswirtschaft) den Großunternehmen Paroli bieten
- Rationalisierungsmöglichkeiten (bessere Konditionen, günstigere Preise, Mengenrabatt,…) durch einen Großeinkauf erschließen
Die Kooperation im Rahmen von Netzwerken (anstatt Hierarchien) kombiniert mit den Möglichkeiten, die uns die modernen Informations- und Kommunikationstechnologien bieten, eröffnet uns eine völlig andere Dimension der zwischenmenschlichen Zusammenarbeit. Wir können weitestgehend zeit- und ortsunabhängig zusammenarbeiten und wir müssen uns nicht jedesmal mit großem Zeit- und Arbeitsaufwand zeitlich und örtlich abstimmen. Durch die kompetente Anwendung der modernen Informations- und Kommunikationstechnologien entfällt der Aufwand für die Organisation der Zusammenarbeit weitestgehend und somit bleibt mehr Zeit für das Wesentliche, nämlich die Inhalte.
Was bedeutet kompetent an Netzwerken teilnehmen ?
Netzwerke können die eben beschriebenen Möglichkeiten allerdings nur dann entfalten, wenn Menschen konstruktiv an diesen Netzwerken teilnehmen, weil sie die innere Bereitschaft dazu mitbringen und die Kompetenzen dazu haben. Die innere Bereitschaft, konstruktiv an Netzwerken teilzunehmen, haben jene Menschen, die wissen, warum und wofür sie dies tun. Die Kompetenzen, konstruktiv an Netzwerken teilzunehmen, haben Menschen, die durch ihre wertvollen Beiträge alle anderen Netzwerkteilnehmer ihrem gemeinsamen Ziel oder natürlich auch den einzelnen seinem individuellen Ziel näher bringen.
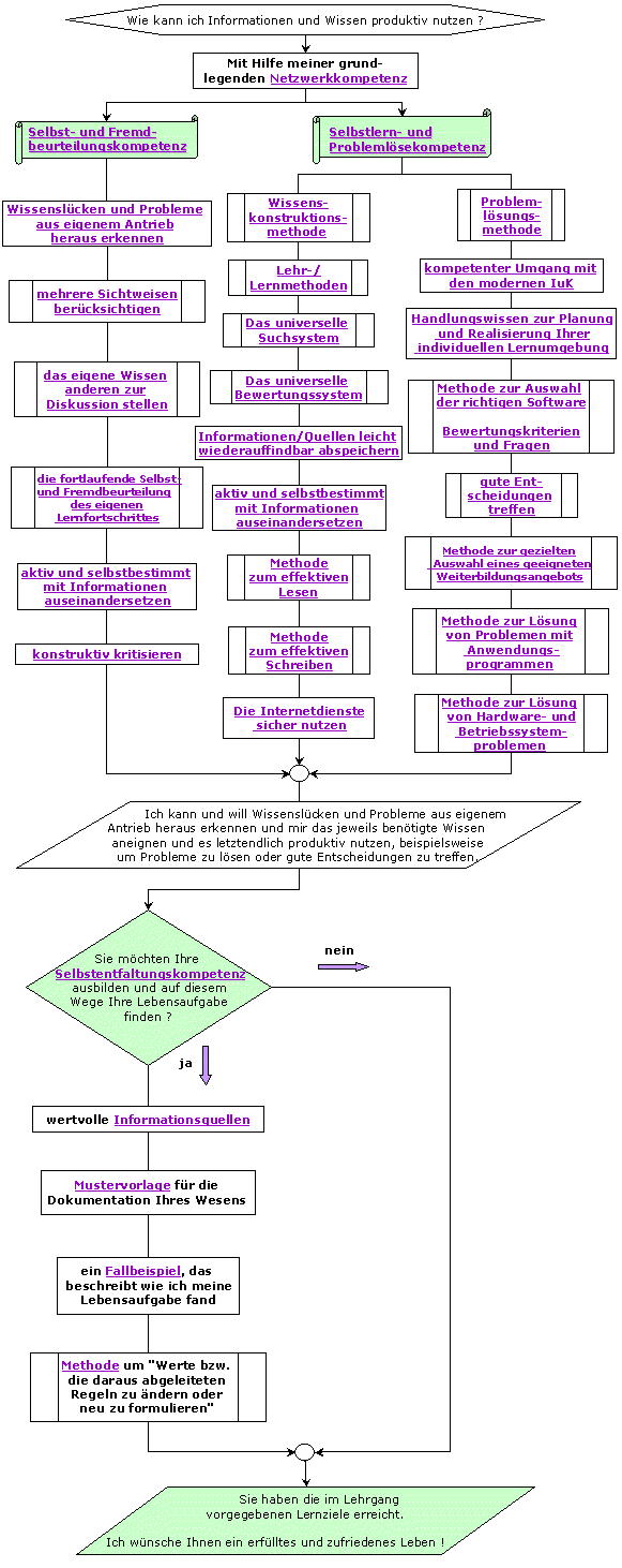
Dazu gehören neben dem grundsätzlichen Willen, den entsprechenden Zeit- und Arbeitsaufwand aufzubringen (aktiv an Netzwerken teilzunehmen), folgende, gleichermaßen bedeutsame, mit Hilfe meines Lehrgangs erlernbare, Einzelkompetenzen:
- die Selbst- und Fremdbewertungskompetenz
 Diese Kompetenz ermöglicht es dem Netzwerkteilnehmer, Fehler schnell zu erkennen und zu korrigieren, indem er sein Denken und Handeln fortlaufend kritisch hinterfragt. Außerdem kann ein Netzwerkteilnehmer, der über diese Kompetenz verfügt, seinen Mitmenschen mit Hilfe seiner konstruktiven Kritik das Leben vereinfachen. 
 Nur wer sein Denken und Handeln kritisch hinterfragt, kann Wissenslücken und Probleme überhaupt erst erkennen und schafft damit erst den Bedarf, sich Wissen anzueignen bzw. Probleme zu lösen.
- die Selbstlern- und Problemlösekompetenz
 Diese Kompetenz ermöglicht es dem Netzwerkteilnehmer, sich autodidaktisch beliebiges Wissen anzueignen und selbständig Probleme zu formulieren und zu lösen und schafft so quasi die Grundlage für konstruktive Beiträge (klare und verständliche Antworten auf komplexe Fragen, wertvolle Erkenntnisse und Erfahrungen, ungewöhnliche Ideen, konstruktive Lösungsvorschläge,…). 
 Nur wer Wissenslücken und Probleme erkennen und sich das jeweils benötigte Wissen aneignen bzw. Probleme lösen kann, ist grundsätzlich fähig, sich selbst zu entfalten.
- die Selbstentfaltungskompetenz
 Diese Kompetenz ermöglicht es dem Netzwerkteilnehmer schließlich, seine Lebensaufgabe zu finden und auszuführen, weil er das grundlegende Wesen von Natur und Mensch verstanden hat und sich seiner Einzigartigkeit bewußt ist. Im Rahmen seiner Lebensaufgabe kann der Netzwerkteilnehmer seinen besonders wertvollen, weil einzigartigen Beitrag zum Erreichen des gemeinsamen Ziels des Netzwerks leisten.
grafische Darstellung der vorher kurz beschriebenen Kompetenzen

Wer sich eine grundlegende Netzwerkkompetenz aneignen und diese aufrechterhalten möchte, an den werden zwei wesentliche Anforderungen gestellt: Er muß zum einen die innere Bereitschaft zur konstruktiven Zusammenarbeit mit seinen Mitmenschen mitbringen und zum anderen eine dauerhafte Freude an den Haupttätigkeiten, mit denen die kompetente Teilnahme an Netzwerken verbunden ist, haben, nämlich denken, lernen und kreativ sein.
Die wichtigste dabei zu erbringende Leistung besteht darin, die eigenen Begabungen, Leidenschaften und Werte zu erkennen und diese im Rahmen der entsprechenden Aufgabe im Sinne aller Netzwerkteilnehmer zu entfalten. Durch diesen anstrengenden Lernprozeß wird dem betreffenden Menschen auch bewußt wie wichtig seine Mitmenschen sind, die ebenfalls Ihr Wesen entfalten und im besten Falle, die vielen Aufgaben meistern, die er selbst nicht in ausreichender Qualität erfüllen kann.



Hinterlasse einen Kommentar
An der Diskussion beteiligen?Hinterlasse uns deinen Kommentar!